最新动态_熊猫体育「中国」官方网站 - 快乐运动,智慧健身-熊猫体育 

欢迎访问熊猫体育「中国」官方网站 - 快乐运动,智慧健身!

登录邮箱 网站地图 返回首页 中文

热门关键词: 教材 培训讲义 培训计划 培训通知

最新动态 Latest News

行业动态

您的位置:主页 > 最新动态 > 行业动态 >

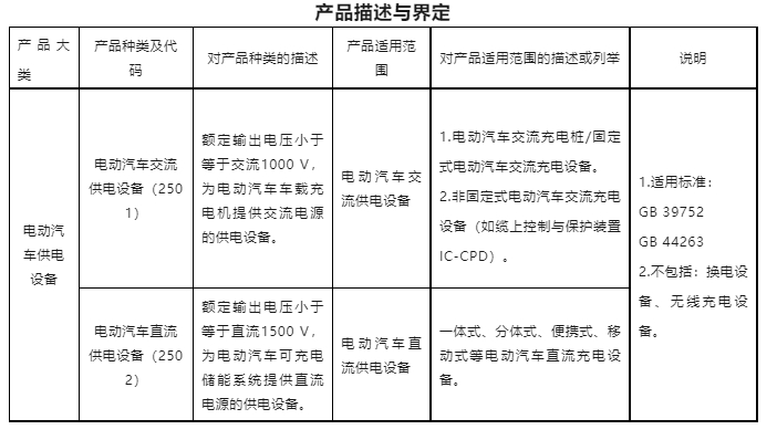
纳入CCC认证管理!电动汽车供电设备质量安全有了新保险

发布日期:2024-12-18 来源:市场监管总局

        近日,市场监管总局决定对电动汽车供电设备实施强制性产品认证(CCC认证)管理。自2025年3月1日起,开始受理认证委托;自2026年8月1日起,未获得CCC认证证书和标注认证标志的电动汽车供电设备,不得出厂、销售、进口或者在其他经营活动中使用。

京ICP备16044652号-1 Copyright 2024-2034 熊猫体育「中国」官方网站 - 快乐运动,智慧健身 版权所有 Power by DedeCms